空壓機運轉時數的計算係以馬達啟動運轉的時間累計來計算的;例如:上面的工業型空壓機在客戶端使用近兩年,運轉時數超過12,358小時,也就是說該空壓機馬達啟動運轉的時間每天約 12,358hrs / (300工作天x2年) = 20.6小時 / 天。其實,工業型的日本岩田無油渦卷式空壓機或日本神鋼螺旋式空壓機都是以能夠全天候持續運轉所設計的。只是說運轉時數比較多,則必須縮短保養時間間隔而已。
商用型空壓機為何無法持續運轉?
任何轉動機器運轉需要克服的最大問題就是發熱,要克服發熱就必須確保一些商用型空壓機為了節省成本因而沒有做到的關鍵;包括:
- 材質必須確保長期運轉的熱能而不變形。
- 不能只有粗銑, 必須精銑甚至研磨至Micron (u) 才能減少摩擦生熱。
- 必須有完善的散熱設計;包括:機體散熱鰭片、機體強制散熱風扇、整機冷熱流道、散熱銅管與熱交換器、散熱風扇…。
- 高規格的電器部品;必須耐熱70度C、必須經得起寒暑交替的低溫與高溫嚴苛氣候…。
- 高品質品牌的部品;例如:軸承、馬達、電氣部品、銅管、風扇…。
- 各種保護設計;包括:積熱電驛、過電流保護、高溫保護….
- 安全;防火隔音棉、防火烤漆材質…。
無法持續運轉衍生的問題
與一些客戶交流的過程中經常被問到:您們的空壓機可以持續運轉嗎?會不會過熱而自動停機?先前幾年我們一直感到很狐疑,空壓機不就是應該在需要的時候就應該能夠持續運轉供氣嗎?如果有發熱的問題不是應該在產品設計時就考慮清楚而加以設計散熱與排熱?
逐漸地,我們發現商用型空壓機的設計是以診療椅以及技工桌的用氣需求為發想,因此設計的操作壓力 (Working Pressure) 以4.0~5.0 bar壓力為基礎。診療椅與技工桌輕負荷用氣的Cylcle Loading是每隔幾秒鐘使用相當的幾秒鐘,中間機器可以停機休息的時間較長;也因此不需要太精密加工以、不需要考慮太縝密的散熱問題;或者說,零件部品也不需要太耐久可靠。

商用型空壓機因為不需要精密加工,所以採用傳統銑床、傳統車床或傳統磨床進行粗加工就可以完成機體部品的加工 (上圖) ;而日本岩田無油式渦卷式空壓機必須考慮機器的精密程度以確保持續運轉耐久可靠,因此採用DMG Mori Seiki 森精機的綜合加工機搭配自動化生產線才能完成耐久可靠的部品加工 (下圖) 。

自動化智能產線
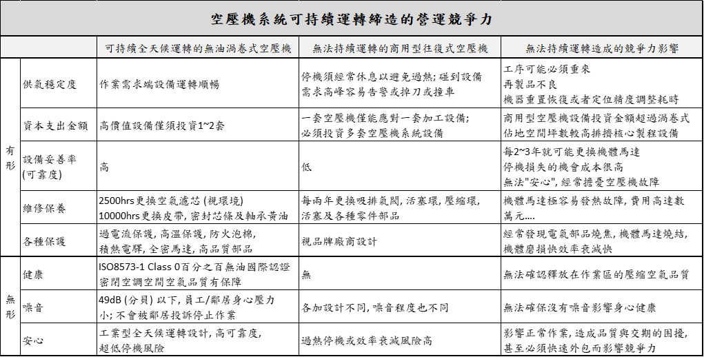
能夠全年度24小時持續運轉是日本岩田福島工場專業的展現,而與無法持續運轉的商用型往復式或隔膜式(搖擺式)空壓機比較起來,哪些是壓倒性的優勢 (相對也就是無法持續運轉的問題或劣勢) ?請參考下列比較表的分析。

岩田無油渦卷式空壓機系統的高價值關鍵
誠如先前提到的,如果每一台加工車機或重要製程耗氣設備都需要一套空壓機系統來對應服務,客戶公司內部將到處都充滿空壓機系統設備。舉例而言,假設客戶有兩台CAD/CAM車機耗氣量都約在100L/min @ 6.5 bar左右;那麼採用商用型往復式空壓機–
第一台CAD/CAM一套空壓機系統–>10萬元左右資本支出。(空壓機、乾燥機、空氣桶)
第二台CAD/CAM一套空壓機系統–>10萬元左右資本支出。
技工桌及噴砂機等一套空壓機系統–>7.5萬~10萬元左右資本支出…。
每2~3年可能必須更換機體馬達–>2.5萬元~3.5萬元維修保養費用。
三套空壓機功率 (馬力數) 約9~12hp–>電費支出UP。
….
從整個公司使用壓縮空氣系統的角度來看,一套商用型空壓機系統的設備單價比較便宜仔細精算真的有比較划算嗎?或許從整個公司用氣來看,這就是可以全天候持續運轉的無油渦卷式空壓機系統的價值所在了!
更多日本岩田 ANEST IWATA,日本福原 FUKUHARA 與 未來服務工業 GoUseAir Service 牙科空壓機系統實務分享?到 http://www.dental-air.com 看看👀。
聯繫未來服務工業 牙科業務技術 02-29002797 sales@nextut-service.com.tw 諮詢交流。

珍愛我們的故鄉
