有油式螺旋式空壓機與無油渦卷式空壓機的差異
有油螺旋式空壓機與無油渦卷式空壓機一樣都需要空氣管路系統, 冷卻系統與控制系統; 但是有油螺旋式空壓機相較於無油渦卷式空壓機多了潤滑油路系統 ( 請參考下圖有油螺旋式空壓機系統流程圖). 由於多了潤滑油路系統, 至少多了下圖紅色框起來部分的零件部品, 當然也需要沒有被列式出來的電源線線路,訊號控制線線路以及油管管路接頭….等等.
多了潤滑油路系統, 因而多出來的零件部品 (約12項) 與 管線項目 至少多出超過20項以上的項目. 當然也多出許多需要檢查, 更換以及多出了可能造成故障與妥善率相關的問題. 最嚴重的是可能引發火災與職場工安問題, 其次則是機體燒毀嚴重停機.
有油螺旋式空壓機系統流程圖

機會成本 (設備妥善率與人事成本)
上面資料提到必須經常注意油氣筒內產生的冷凝水, 以免造成潤滑油乳化, 進而造成機體軸承受損的問題. 我們也經常在實務現場發現這類問題造成的損害, 當然客戶人員必須花費許多時間查檢與處理, 確保發生不利影響因素的發生.
潤滑油乳化現象


許多與潤滑油系統有關的項目必須經常性地加以關注與查檢, 否則可能因為潤滑油飛到現場而造成失油燒毀, 當然也為了怕失油燒毀, 必須設計失油開關在潤滑油沒有能夠跑到應該到達的地方時, 自動停止機器運轉; 這樣的情況交錯設計, 當某一個地方造成問題時, 人員就必須耗費相當長的時間來找出故障原因, 當然就表示停機的時間會越長!


零件耗材與更換工資成本
無油渦卷式空壓機由於不需要要潤滑油, 因此也當然就不需要檢查或更換上述零件部品與耗材, 以及更換時必須支付的工資費用. 必須額外支付的耗材, 零件部品項目成本, 以及工資費用往往因為空壓機廠商擔心客戶抱怨, 也為了節省花費太多時間在檢查項目上, 所以往往會省略或告訴客戶必要時再更換; 但是所謂必要時再更換往往是機器故障停擺的時候!
從下列的使用說明書顯示的保養更換頻率來看, 我們可以這麼說 :
- 新機安裝運轉500小時左右必須更換 油過濾器, 潤滑油與支付更換工資.
- 每運轉2,000小時或1年 (雖然使用說明書寫3,000小時或1年, 但是牙科通常一年使用約2,000小時), 更換 潤滑油, 空氣濾芯, 油過濾器, 油細分離器, 進氣閥O型環, 冷卻器O型環, 馬達黃油以及更換工資. 其中檢查出來必要時必須更換的零件部品, 包括 : 電磁閥, 熱空閥蕊, 進氣閥膜片, 油管管路, 油管接頭, 油止回閥, 油氣筒洩放閥….
- 每4,000小時或2年必須清洗油冷卻器.
- 每運轉4年 (依照其設計每年是以3,000小時為設計基準) 或 12,000小時必須更換機體軸承, 機體軸封, 襯墊…..
請留意許多服務商為了獲得更大利潤, 會在保固一年過後改用非正廠零件, 對於空壓機的損傷有一定傷害. 最主要的另一個目的也是降低保養費用以避免客戶抱怨. 假設以空壓機使用10年時, 上述一台10馬力的有油螺旋式空壓機保養頻率與保養項目 (不含非預期更換的零件部品項目; 例如 : 電磁閥故障連帶工資要花5,000元以上, 機體燒毀或馬達燒毀要花數萬元…) 預計費用將近10~16萬元 (含) 以上不等.


故障停機損失成本
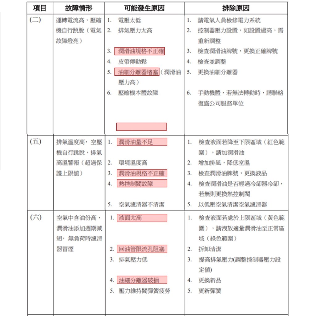
下列紅色匡列出來的是有油螺旋式空壓機因為潤滑油系統不正常會產生的問題, 這中間除了停機期間天數內無法作業的營業損失之外, 也包括必須支付的叫修工資或更換零件的成本. 當然我們並沒有將有些因為潤滑油嚴重跑到空氣管路汙染現場或製程設備的問題顯示出來, 這類潤滑油跑到現場的狀況, 在許多有油螺旋式空壓機系統並不少見!


以上資料來源 : 空壓機廠微油螺旋是空壓機使用手冊
有些朋友提到其齒雕機本來就是使用切削油冷卻, 本來就是有油的環境, 不一定需要用無油是哭壓機系統; 我們在這邊需要稍作區別說明 : 濕式車機使用切削液冷卻時, 有時候在切削液接觸刀具與材料加工點時的確會產生部分的油氣, 但是通常會在車機內或者飄散至車機車間時, 因為空調空間而冷凝成液態. 但是空壓機壓縮時攝氏200多度的溫度讓潤滑油氣化會經常跑到空壓機系統管路內形成油垢或直接跑到技工桌噴槍或綜合診療椅高低速手機逸散出來至醫師或技師手部部分.
另外, 空壓機放置場所或作業場所也比較容易產生油汙, 導致環境不佳以及人員滑倒的風險, 這些個部分在工廠或許會要求穿安全鞋止滑以及戴工程安全帽, 因此比較有保障!
有油螺旋式空壓機內部

更多日本岩田 ANEST IWATA,日本福原 FUKUHARA 與 未來服務工業 GoUseAir Service 牙科空壓機系統實務分享?到 http://www.dental-air.com 看看👀。
聯繫未來服務工業 牙科業務技術 02-29002797 sales@nextut-service.com.tw 諮詢交流。
