以每年客戶實際讓空壓機馬達運轉時計算的運轉時數2,500小時為基準,日本岩田驗證無油渦卷式空壓機機體壽命40,000小時,對外商轉保守宣告機體壽命30,000小時以上。(請參考下圖、建議保養週期表(部份))。每年2,500小時代表每個月馬達機體實際運轉打氣208小時;如果每月上班22日,更代表陪伴牙體技術所每日實際拼搏運轉小時9.5小時以上供氣是基本。在當今牙科數位化的時代,需要能夠長時間支持精密加工機器長時間運轉變成必要條件。這幾年的客戶實際應用,日本岩田無油渦卷式空壓機在夜間配合加工的超低噪音值受到肯定、持久運轉耐久能力在台灣也獲得驗證、實際減少整個公司空壓機馬力數也有不少實際案例。實際上,日本岩田無油渦卷式空壓機每年實際運轉時數5,000小時也沒有問題,當然保養頻率則必須提高。機體30,000小時壽命仍遠遠超過國際或亞洲同業自慢的機體壽命20,000小時的1.5~2.0倍以上。可以陪伴牙醫師與牙技師職涯的空壓機:日本岩田無油渦卷式空壓機。

從1986年開發出世界第一台無油渦卷式空壓機原型機, 為何日本岩田一直到1991年才正式上市宣告商轉? 因為日本岩田發現渦卷式空壓機機體壓縮腔乾式壓縮的溫度高達攝氏200度以上, 透過無限元素分析及材料開發經驗, 預估機體渦盤齒型運轉僅能夠達到20,000小時左右. 這樣的運轉時數與岩田總公司認定的30,000小時機體壽命有一段差距, 於是在經過機體金屬材料開發, 機體特殊專利鍍層研究, 密封芯條重新設計 (請參考下圖), 機體內腔機構設計 (請參考下下圖) 以及加工組立製程品質確保, 在經過五年的開發驗證以及加速破壞試驗的40,000小時長期運轉驗證, 終於在1991年宣告正式上市. 數十年來仍舊一直是國際同業機體壽命的1.5倍至2.0倍.
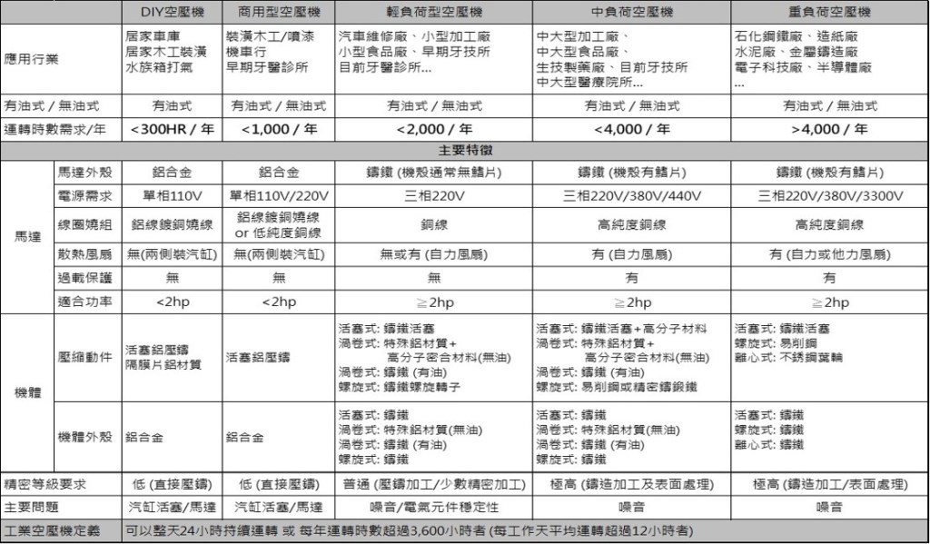
空壓機依據耐受運轉負荷時數與環境工況, 區分為家用DIY型, 商用型, 輕工業負荷型….等各種設計的空氣壓縮機. 設計的特徵與比較如下表 :

為了符合負荷的需求, 環境工況的對應穩定, 應用時特殊的需要, 因此工業等級空壓機在各種零件部品或耗材上, 都十分講究細節. 例如 : 日本岩田無油渦卷式空氣壓縮機機體與整機壽命硬是比較長的原因, 可以從下圖的密封芯條與轉動機構接觸面設計可見一般.
密封芯條特殊設計確保高效率及長壽命

渦卷機體內腔機構精密設計確保降低摩擦

機體壽命世界第一

最後, 工業設計絕對會有許多安全或保護的機制, 使用過日本岩田無油渦卷空壓機系統的客戶在使用手冊中會發現保護/告警的設計:
- E1: 過電流/過載保護。
- E21: 高溫保護。
- E91: 零件耗材超時未更換保護。
- 壓力感測器 壓力偵測。
- 安全閥作動 自動吹洩保護。
- 採用工業等級耐高溫耐異常條件的零件部品。
More Information?
更多日本岩田 ANEST IWATA,日本福原 FUKUHARA 與 未來服務工業 GoUseAir Service 牙科空壓機系統實務分享?到 http://www.dental-air.com 看看👀。
聯繫未來服務工業 牙科業務技術 02-29002797 sales@nextut-service.com.tw 諮詢交流。

安心 = 耐久考靠產品 + 快優專業服務
